中国有色金属科技信息网
有色金属行业科技成果转化公共服务平台
China Nonferrous Metals Technology Information Network
主办:中国有色金属工业技术开发交流中心
搜索
个人中心
注销
会员登录
首页
党建工作
党建工作
党史学习
评论解读
新闻资讯
时政要闻
通知公告
协会动态
行业动态
科技要闻
科技服务
行业分析/报告
会议会展
项目孵化
投融资服务
成果评价
成果登记
成果奖励
成果推广
EPD/CFP/LCA
ESG咨询
环保诊断
数字化转型服务
信息资源
政策信息
科技项目
有色风采
有色文库
行业专家
有声有色
知识问答
金属分类
关于我们
中心介绍
招聘信息
有色EPD平台
首页
>
新闻资讯
>
通知公告
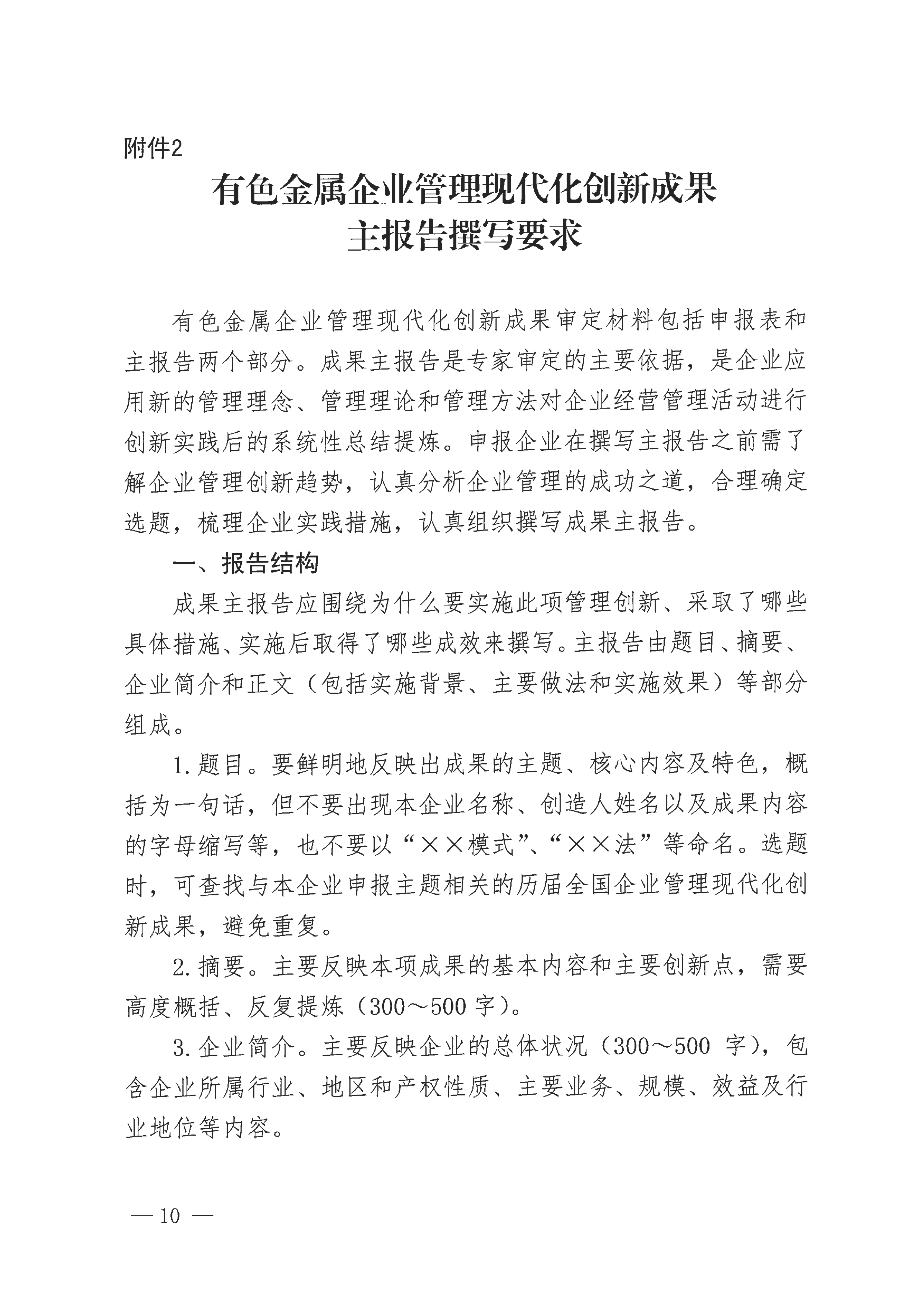
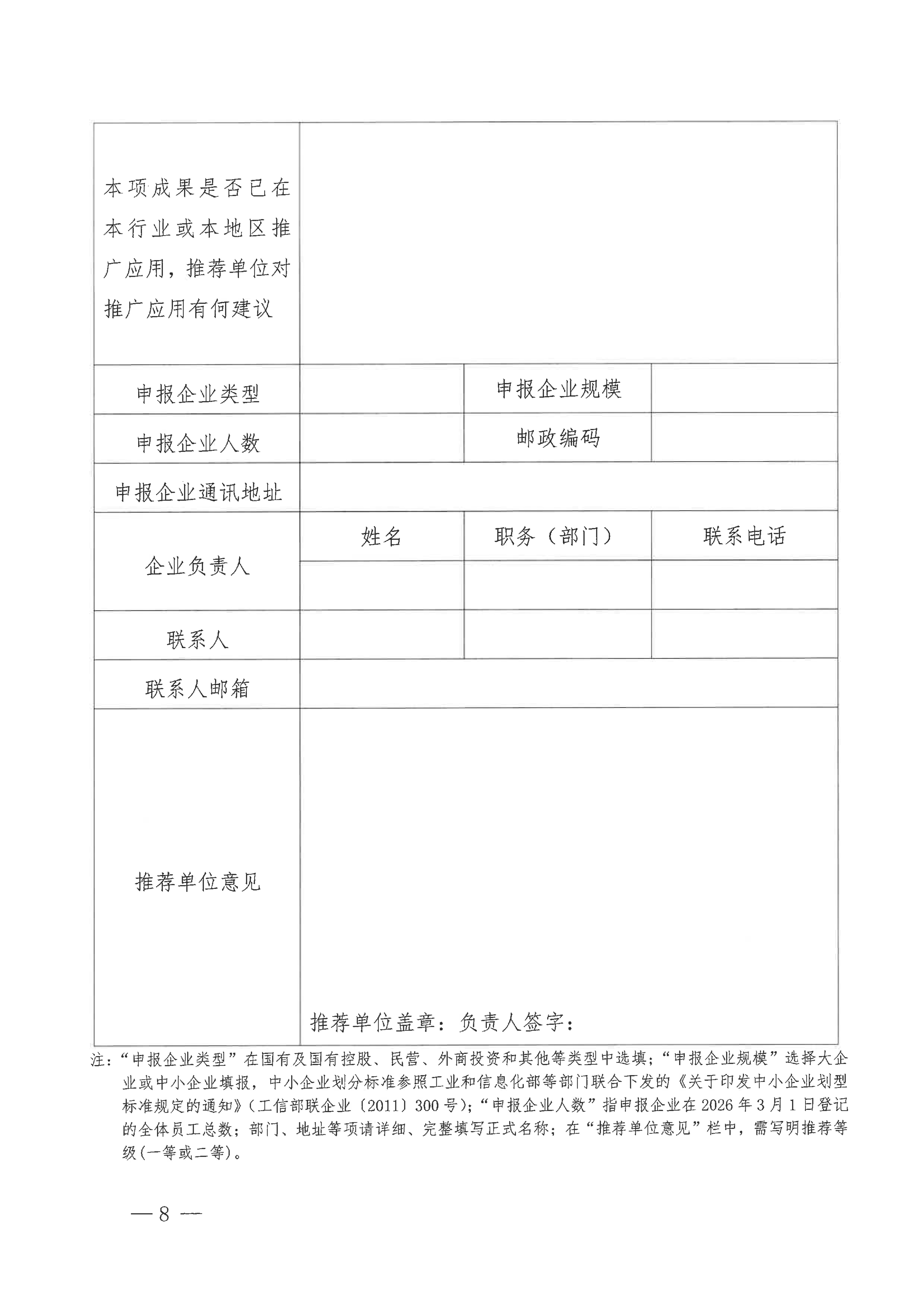
关于开展2026年度有色金属企业管理现代化创新成果审定工作的通知
日期:2026-03-16